오래된 새로운, 혹은 새로운 오래된 우리 음악
: KIAS초학제 국악 독립연구단1 연구 소개
연구단의 동기에 관한 질문들
가령, 음악과 수학 혹은 수학과 음악에 대한 입문강의를 한다고 할 때, 가장 많이 인용되는 문구가 있다면 아마도 라이프니쯔Gottfried Leibniz, 1646 – 1716의 아래의 문구가 아닐까 싶다.
“Musica est exercitium arithmeticae occultum nescientis se numerare animi.”
“Music is the pleasure the human mind experiences from counting without being aware that it is counting”
라이프니쯔가 골드바흐Christian Goldbach, 1690-1764와 음악에 관한 생각을 주고 받으며 썼던 문장으로 알려져 있는데 그 정확한 출처는 알 수 없지만, 이 문장은 요컨대, 음악의 아름다움은 잘 짜여진 수학적 구조나 원리에서 기인하는 것이고 설령 우리가 이 원리를 이해하거나 계산하지 못한다 손치더라도 우리가 느끼는 미학적 즐거움은 이미 이러한 수학적 원리가 심리적으로 우리에게서 이해되고 있는 데서 기인한다는 뜻으로 읽힐 수 있다. 이런 맥락에서 라이프니쯔가 사용했던 단어를 빌리자면 음악을 이른바 셈기계counting machine 라고도 할 수 있겠는데, 셈기계라고 하니 아마도 또 다른 셈기계이라고 할 수 있는 인공지능이 연상되기도 한다.
이렇게 음악의 아름다움이 수학적 원리에 기반한다는 생각은 최소한 서양음악에서는 기원전 그리스 수학자 피타고라스Pythagoras까지로 거슬러 올라가고, 지금까지도 정수론, 기하학, 위상수학, 동역학, 푸리에 해석 등 다양한 수학이 동원되어 열심히 탐구 되고 있다. 그럼, 우리 전통음악은 어떨까. 우리 음악에도 피타고라스 음계와 유사한 삼분손익법2:三分損益法, Rule of Three Divisions으로 시작하여 그 수리적 원리가 없지는 않다. 그러나 더 큰 틀에서 우리 음악의 생김새나 구조, 그리고 그 생성원리를 수학이라는 언어로 설명할 수 있을까. 그래서 그 언어를 통해 더 깊고 풍부하게 우리 음악을 이해하고 즐길 수 있을까. 인공지능이 음악의 영역에서까지 화두인 시대에 이러한 질문은 어떤 의미를 갖는 것일까. 고등과학원 국악 독립연구단의 시발점이 된 질문들이다. 본고에서는 위의 질문들을 중심으로 연구단의 연구를 간단히 소개하고자 한다.
연구단의 주요 연구 주제들
: 연구의 재료 국악 데이터에 관하여
연구의 출발점은 단연 한국의 오래된 기보법인 정간보라고 할 수 있다. 한국음악은 크게 정악正樂과 민속악民俗樂으로 나뉘는데 정악이 주로 궁이나 귀족사회에서 연주되고 정리되다 보니 좀 더 엄밀하게 악보라는 형식의 기록으로 남아 있어 수리적 연구를 시작하기에 적합하다고 할 수 있다. 정간보井間譜는 세종 때 발명된 행과 열을 마치 우물井 모양의 격자로 만들고 그 안에 정보를 수록하는 독특한 기보법이다. 장단長短이라는 한국음악의 고유한 성질을 반영하여 외관상으로는 행렬matrix과 같은 모양새인데 행렬과 다른 점이 있다면 각 정간에 미분음이 존재할 수 있다는 것과 정간 주변으로 시김새와 장식음을 표시하는 다양한 상징들이 함께 기록된다는 점이다. 그러나 전체적인 관점에서는 행렬과 비슷한 방식으로 기보되고 서양악보인 오선보와는 달리 음의 길이가 정간의 공간을 차지하며 기보된다. 즉, 서양악보의 경우 음고pitch는 오선보를 타고 오르락내리락 하며 그 높낮이가 시각화 되어 있고, 음가音價, duration는 기호화 되어 있는 반면 정간보에서의 음고는 한자를 이용하여 각 정간에 표시하고 음가는 그 음고가 속한 정간 이후로 빈 정간의 공간에 비례하도록 되어 있다. 말하자면 시간의 정보가 정간보의 정간공간井間空間에 투영되어 시각화 되어 있는 것이 정간보라고 할 수 있겠다. 서양 악보와는 반대의 기보 형식을 취한 이유는 무엇일까? 아무래도 우리 음악의 특징인 장단을 반영하기에 용이할 수도 있는데, 고등과학원의 박창범 교수는 이것이 우리 선조들의 시간과 공간에 대한 우주론적 관점을 반영한다는 설명을 하기도 한다. 그러니까, 시간을 근본적으로 별자리의 공간좌표로 해석한다면3 결국 시간이 공간에 투영되는 것은 매우 직관적인 세계관이다. 사실 높은 음은 높은 곳에 낮은 음은 낮은 곳에 기보하는 것이 더 자연스러울 수도 있으나 음고 대신 음가를 공간에 대응시키는 것은 음악을 일종의 산수화처럼 그림으로 시각화하여 시계열 데이터time series data를 이미지 데이터로 해석하는 변환이라고 할 수 있다. 이것은 음악을 gradient flow라는 동역학적 개념으로 이해하는 것과 비슷한데 음고로 정의된 어떤 다양체 \(M\) 에서 에너지 \(E(x)\) 분포로 형성되는 일종의 흐름 flow,
\(\frac{dx}{dt} = -\nabla E(x), \quad x \in M\)
이라고 생각할 수 있다. 에너지 \(E(x)\) 는 음고의 비선형적 관계로 형성될 수 있고, 에너지의 경사에 따라 이 흐름이 멀리까지 가기도 할 테고 그러다가 다시 산세(山勢)가 험해지면 짧고 바쁜 걸음이 필요하기도 하다. 굳이 선을 다섯 개 그어 높낮이의 기준점을 줄 필요가 없게 된다. 그래서인지 정간보를 보고 있자면 흡사 풍광이 좋은 문인화를 보고 있는 느낌이 든다. 그림 속 길고 빈 여백들은 정간보의 텅 빈 공간처럼 지속적으로 흐르는 음악이 된다. 문자 그대로의 사운드스케이프soundscape라고 할까. 그림 1에서 왼쪽은 <여민락>의 정간보 악보이고 가운데는 겸재謙齋 정선鄭敾의 금강내산전도4, 金剛內山全圖 의 일부이다. 금강산의 가파른 봉우리 밑으로 폭포수처럼 길게 쭉 내려오는 형상은 gradient flow 를 설명하기 딱 좋다. 이렇게 정간보를 읽고 있자니 마치 수려한 산수를 감상하는 듯 하다. 오른쪽은 왼쪽 정간보를 본 연구단에서 개발한 시김새의 가사 줄 입력 방법을 이용하여 오선보로 변환한 악보이다5. 금강전도를 사이에 두고 사뭇 다른 느낌이다.
정간보에 담긴 우리 음악을 수리적으로 해석하기 위해서 우선 정간보를 오선보 데이터로 변환하였는데, 이것은 기존에 만들어진 음악 처리 방법론을 사용하기 용이한 까닭이다. 정간보에서 오선보로 혹은 오선보에서 정간보로 변환하게 되면, 그 변환 사이에는 어느 정도의 정보손실information loss이 발생하는데 이를 최소화하는 것이 중요하다. 정간공간에 기록된 음고와 음가는 변환과정에서 그 겪는 정보손실이 거의 없다고 할 수 있는데, 주요한 정보손실은 정간의 언저리에 적힌 시김새6와 장식음을 변환할 때 발생한다. 시김새와 장식음은 연주자나 계파에 따라서 충분히 다르게 해석될 수 있기 때문에 정간보-오선보, 다시 오선보-정간보의 변환이 일대일one-to-one의 유일한 변환이 되는 것은 보통 어렵다. 본 연구단에서는 이를 해결하기 위해서 정간보에 기록된 상징들을 고스란히 오선보의 가사줄로 평행이동시켜 기보하는 방법을 제안하였다.7 예를 들어서 <수제천>의 해금보 중 일부를 발췌한 그림 2의 악보를 보자.
그림2에서 왼쪽에 있는 악보는 원래의 정간보이고 이를 김기수 선생이 오선보화한 국립국악원 제공 오선보 악보가 오른쪽 위 악보이다. 반면 오른쪽 아래 악보는 본 연구단이 만든 가사줄을 이용한 새로운 기보이다. 바람직한 정간보 변환은 정보 보존, 중복 최소화, 역변환 가능성 등을 담보한 변환이다. 원래의 정간보를 \(J\) 라고 하고 김기수의 악보를 \(W_{1}\), 우리의 악보를 \(W_{2}\) 라고 하면 조건부 엔트로피 \(H(J \mid W_1)\) 8는 \(W_{1}\)이 주어졌을 때 \(J\) 에 대한 불확실성으로 해석할 수 있다. 다시 말해, \(W_{1}\) 으로는 복원할 수 없는 \(J\) 의 정보량 즉, 정보 손실량으로 볼 수 있는데 간단한 계산을 통해 \(H(J \mid W_1) > 0\) 인 것을 보일 수 있다. 반면 \(W_{2}\) 에 대해서는 이 경우의 예에서는 쉽게 \(H(J \mid W_2) = 0\)
임을 보일 수 있다. \(W_{2}\) 로의 변환에서는 잃어버리는 정보가 없는 반면 으로의 변환에는 정보손실이 따른다. 연구단은 2023년 국립국악원에서 제공하는 대부분의 정악 정간보를 이와 같은 형식으로 변환하였고 (아래 그림 3은 연구단이 2023년 펴낸 변환된 정악 악보집이다) , 나머지 정간보 악보에 대한 변환도 2026년 안으로 마무리될 예정이다. 이렇게 변환된 데이터는 MusicXML 파일형식9으로 저장되어 연구자들에게 공개된다. 국악의 과학적 연구에 관심 있는 연구자에게는 매우 유용한 데이터, 연구 재료가 될 것이다.
: 거대 국악 데이터와 지프-만델브로트Zipf-Mandelbrot 법칙
사이의 빈도수 차이가 멱법칙power-law에 의해 매우 크다는 것을 보여준다. 주로 자연어에서 출현하여 의미론적으로 이 법칙을 해석할 수 있고, 정보를 주고 받는 과정에서의 정보전달의 효율성과 최소 에너지의 관점 등 정보이론의 관점에서 이 현상을 해석할 수 있다. 만약 데이터를 구성하는 모든 이산적 요소가 무작위로 데이터를 생성해 낸다면 \(f(r)\) 는 거의 균일한 분포를 보일 것이다. 그런데 멱법칙을 만족한다면 데이터 생성에 어떤 원리가 개입한다는 것이고 그 원리는 의미론적이며 그 내용은 라는 지수에 함축되어 있다. 이 법칙은 프랙탈 기하학의 만델브로트Benoît Mandelbrot, 1924–2010 에 의해 아래와 같은 형식의 지프-만델브로트 법칙Zipf-Mandelbrot law로 확장되었는데 좀 더 포괄적인 데이터에 적용할 수 있다.12
\[f(r) \sim \frac{1}{(r+q)^{s}}\]
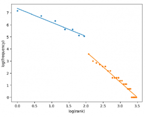
지프 법칙이 음악 데이터에도 적용된다는 연구는 서양 음악에서는 오래 전부터 시도되었다. 지프 법칙에 나타나는 지수 는 주어진 데이터에 대한 매우 중요한 해석 정보를 담고 있다. 예를 들어서 그림 4는 1600년대 활동했던 키르헤Athanasius Kircher, 1601/1602 – 1680의 신타그마Syntagma I 음악 데이터에 나타난 코드를 log-log 스케일로, 그 순위를 \(x\) 축에 그리고 빈도수를 \(y\) 축에 그린 것이다. 그림에서 보듯이 지프 법칙이 구간별로 성립한다. 이 경우는 두개의 \(s\) 값이 계산되는데 실제로 처음 분포는 정확히 장조major에 그리고 다음 분포는 단조minor에 해당하며 각 각의 그룹은 다른 기울기 값 을 갖는 것을 볼 수 있다. \(s\) 값이 다른 것으로 보아 음악내에서의 두 그룹의 쓰임새가 다르다고 해석할 수 있다.
연구단이 계산한 국악 정악 데이터 분포는 그림 5에 있다. 맨 왼쪽 두 그림은 정규화 과정을 거친 (음고,음가) 순서쌍을 지프 단위로 고려할 때와, 정규화하지 않은 (음고,음가)를 지프 단위로 고려했을 때 지프-만델브로트 법칙을 잘 만족하는 것을 보여주고 오른쪽 두 개는 음고와 음가 데이터가 각각 구간별 지프 법칙을 만족하는 것을 보여준다. 왼쪽 그림에서 붉은 색 실선은 가장 근접한 지프-만델브로트 곡선을 뜻한다. 본 연구단에서는 서로 독립이고 각각 지프 법칙을 만족하는 두 데이터 (오른 쪽 두 분포)의 합성은 지프-만델브로트 분포(왼쪽 두 분포)로 일반화될 수 있다는 것을 보였다 (Choi et al, 2026).
한국음악이 지프-만델브로트 법칙을 잘 따른다는 발견은 다음 몇가지 중요한 의미를 갖는다. 우선 화성법이나 대위법 등이 적용되는 서양음악 뿐 아니라 그 생성원리가 서양음악과는 사뭇 다른 한국음악 역시 지프 법칙을 만족한다는 사실은 음악이 서로 다른 문화권을 넘어서는 보편적인 현상임을 보여준다. 특히 음악 데이터 역시, 그것이 서양음악이든 한국음악이든, 본질적으로 의미론적 데이터라는 것을 잘 보여 주고 있으며, 한국음악도 이러한 관점에서는 음악의 보편적 법칙을 따르고 있음을 알 수 있다. 매우 흥미로운 발견은 한국음악의 경우 서양음악에 비해서 훨씬 더 잘 지프-만델브로트 법칙을 따른다는 것이다. 왜 그럴까. 연구단의 가설은 이렇다. 즉, 서양음악의 경우는 주로 개별 작곡자에 의해서 음악이 생성되는 반면 한국음악의 경우는 개별 작곡자 없이 수 세기에 걸쳐 집단적으로 생성된 음악이라는 잘 알려진 사실이 한국 음악이 지프-만델브로트 법칙을 잘 따르는 현상의 원인일 수 있다는 것이다. 지프-만델브로트 법칙이 데이터의 의미론적 구조와 정보전달의 효율성과 관련이 있다면, 집단지성으로 오랜 시간 창작된 곡은 그 만큼 높은 보편성을 담보할 수 있다. 즉, 의미론적으로 특이한 정보들은 긴 시간을 거치면서 다수의 청자 혹은 집단지성에 의해 깍이고 다듬어 지면서 원래의 정보가 점차 사라지는 풍화風化의 과정을 거치는 반면 이해가 용이하고 효과적인 정보들은 시간이 지나면서 강화되는 것이다.15 이러한 특성이 한국음악의 지프 법칙에의 적합성을 유도하는 것이 아닌가 한다. 연구단은 앞으로 정악 뿐 아니라 민속악에 대해서도 이러한 연구를 확장하고 한국 음악 전체 거대 국악 데이터의 통계적 연구를 수행하고자 한다.
: 위상수학을 이용한 정악 데이터의 구조 연구에 대해서
자, 이제 좀 더 본격적인 질문을 해보자. 한국전통음악 데이터는 수학적으로 어떤 구조를 가지고 있고 그 의미는 무엇일까. 그리고 이 구조 연구는 어떤 식으로 이용될 수 있을까. 물론 이것들은 그리 간단히 대답되어질 수 있는 질문들이 아니다. 설혹 이러한 대답에 적합한 수학을 찾았다고 해도 그것이 우리 음악 전체를 대변하는 만능키도 아니다. 국악구조 연구는, 현재 우리가 알고 있거나 혹은 알 수 없는 여러가지의 미세한 층위들을 갖고 있기 때문에 단일한 수학적 틀로는 주어진 질문에 통일된 답을 할 수 없고, 다양한 수학을 이용하여 이 층위들이 교차하며 만드는 비선형적인 모습을 살펴 보아야 한다.
연구단은 위상구조 연구가 그 중 하나가 될 수 있지 않을까 하는 기대에서 연구를 시작하였다. 아래에서 간단히 그 내용을 소개하고자 한다. 연구단의 초기에는 <밑도드리>곡을 중심으로 연구를 하였는데 필자를 포함하여 연구단의 연구자들이 정간보를 직접 읽고 손으로 음고와 음가를 계산하여 종이에 받아 적으며 이를 다시 컴퓨터에 입력하여 데이터화하는 식으로 연구를 진행했는데 지금 생각해 보면 매우 원시적인 방법이 아닐 수 없었으나, 우리 음악을 수학적 대상으로 바라보며 연구를 시작하였을 때 참고할 수 있는 선행연구와 선행데이터가 부재했던 터라, 일일이 수작업을 하는 가운데도 이것은 분명 새로운 시도라는 확신이 있었기에 연구의 즐거움은 원시적 단순함에서 오는 기계적 노동의 지루함보다 훨씬 컸다
: 도드리 음악과 그래프 변환
도드리는 매우 독특한 음악으로 알려져 있다. 국악에 흥미를 느껴 국악 동아리에 가입하거나 본격적으로 국악기를 이용하여 국악 연주를 배울라 치면 가장 먼저 조우하는 곡이 아마도 <도드리>일 것이다. 이 곡은 <밑도드리> 혹은 <수연장지곡壽延長之曲>으로도 알려져 있는데 말 그대로 도드리라는 독특한 형식으로 만들어지는 곡이다. <웃도드리>는 <밑도드리>를 한 옥타브 올린 곡으로 볼 수 있다. “도드리”라는 말은 ‘되돌아 든다’는 뜻에서 나왔으며, 같은 선율이나 장단이 되풀이되면서 점차 변주되는 구조를 가진다. 조선 후기 궁중음악과 풍류음악에서 널리 연주되었다. 도드리는 일정한 장단 위에서 선율이 반복, 확장되며, 점차 음역이나 장식이 변화하는 점이 특징인데 이러한 반복성과 점진적 변주는 한국 전통음악의 순환적 시간 구조를 잘 보여준다. 비슷한 선율이 반복되어 원래의 패턴으로 환원하는 듯한 곡이지만 그냥 환원되지 않고 약간의 변형이 이루어지며 돌아온다. 이러한 독특한 패턴을 가리켜 환입還入이라고도 하는데 환입은 다시 말해 반복과 재생이라고 볼 수 있다. 그리스 서사 문학에 등장하는, 귀향의 주체는 동일하지만 이전과는 달라진 영웅의 귀환nostos, νόστος 서사 구조라고 할까. 이러한 독특한 형식이 도드리 연주에서 우리가 느끼는 아름다움의 이유가 될 것 같은데, 우리는 그 아름다움을 수학적으로 표현하고 싶은 것이다.
위상적 분석을 하기 위해서 우리 음악을 수학적 대상으로 변환하여야 한다. 그럼, 어떻게 변환할 것인가. 그 답은 유일하지 않다. 가능한 변환은 다양할 수 있는데, 우리 연구단이 처음 선택한 변환 방식은 매우 간단하다. 우리 음악을 그래프로 변환하였는데, 그래프를 \(G\) 라고 하면\(G\)는 노드node \(n \in V\)와 에지edge \(e \in E\)로 구성된다 \(G = (V, E).\) 노드는 음악 정보를 담고 있는 요소 혹은 점이고 에지는 그 둘 사이의 연결성connectivity이다. 만약 이 연결성에 가중치를 부여하면 그래프는 가중치 그래프 \(G_{w} = (V, E, W)\) 가 된다. 아이디어는 매우 간단하다. 정간보를 시계열데이터라고 생각하고 음고(\(p\)) 와 음가(\(d\)) 순서쌍으로 시계열을 구성하고 그 순서쌍을 \((p, d)\)라고 하자. 이 순서쌍을 노드로 정의해보자 \(n = (p, d).\) 만약 서로 다른 순서쌍 \(n_{i}, n_{j}\) 이 음악이 흐르면서 서로 연거푸 앞 뒤로 등장하면 이 둘을 연결하는데 이것이 바로 에지가 된다. 이 연결성에 가중치weight 을 주고 두 노드 사이의 거리로 정의할 수 있다. 인접한 두 친구 \(n_{i}, n_{j}\) 가 서로 붙어 사이 좋게 자주 등장하면 둘 사이는 가깝고, 그 등장 횟수가 적으면 아무래도 둘 사이가 그리 가깝지는 않다는 일상생활의 관습적 해석을 차용해서 두 노드 사이의 거리를 같은 식으로 정량화 할 수 있다. 서로 인접하지 않은 두 노드는 인접한 친구 노드를 타고 가면서 (친구의 소개로) 다른 노드에 도달할 수 있고, 그 사이의 거리를 합쳐 총 거리로 정의할 수 있다. 이렇게 그래프에 기하학적인 변량을 정의하여 가깝고 먼 개념을 도입하면 일종의 생김새를 덧입힐 수 있다. 한가지 흥미로운 것은 이렇게 만들어진 대부분의 국악 그래프에는, 어느 노드와도 연결되지 않는, 혼자 존재하는 고립된 노드가 없다는 것인데, 그렇게 되면 수학문제가 조금 간단해 진다. 이 거리에 대한 자세한 논의는 본 연구단의 최근 연구에서 찾아 볼 수 있다.16 실제로 <도드리> 그래프의 거리를 계산해 보면 이 노드들이 존재하는 공간은 유클리드 공간이 아님을 확인할 수 있다. 그림 6은 해금 <밑도드리>를 이런 식으로 표현해서 아이들의 놀이도구인 클레이를 이용해 3차원 구조물로 만들어본 음악 그래프이다. 그래프를 만들기가 너무 복잡하여 음악의 가장 중심 되는 황종17, 黃鐘을 중심으로 만든 부분 그래프subgraph , \(G_{s}, \ G_{s} \subset G\) 이다. 왼쪽 그림은 황종을 중심으로 한 \(G_{s}\)를 3차원에서 표현한 그래프이고 오른쪽은 그래프를 구성하는 노드를 나타낸 것이다. 비유클리드 공간이니 부득이 휘어진 에지를 사용할 수 밖에 없었고 그림에서는 휘어진 철사줄이 그것을 말해 준다. 노드의 크기는 노드의 음악 내 등장 빈도수에 비례하도록 설계하였다. 과연 기본음 답게 노란 황종이 가장 크게 보이며 중심에 자리잡고 있는 것을 볼 수 있다.
이제 그래프를 만들었으니 위에서 설명한 도드리 특성을 이 구조에서 찾아보자. 도드리의 환입을 수학적으로 표현하자면 싸이클cycle이나 구멍hole과 같은 기하학적 물체와 비견할 수 있겠다. 싸이클을 그릴 때는 시작점이 있겠으나 그 시작점에서 출발하여 몇 바퀴를 돌고 나면 그 시작점이 어디였는지는 더 이상 중요하지 않게 된다. 순환하고 반복한다면 그 시작과 끝은 이내 애매모호해진다. 위상수학은 이와 같은 형태를 연구하기에 유용하다. 그 중에서도 호몰로지homology는 특히 이 싸이클의 구조를 설명하기에 좋은 방법론을 제공한다. 기실 음악이 주는 아름다움의 본질은 적당한 반복과 순환에 있다고 볼 수 있다. 아무리 극적인 이야기라도 그것이 한없이 반복되는 소설은 지루할 수밖에 없겠지만 음악은 만약 반복이 없다면 오히려 지루해 질 수 있다. 그래서 도드리곡 분석에 위상수학을 이용하는 것은 어쩌면 자연스러운 선택일 수 있겠다.
: 위상수학을 이용한 도드리 해석
위상수학은, 주어진 공간을 부드럽게 늘리거나 구부려 뜨릴 수는 있으나 찢거나 혹은 분리된 것을 붙이는 등의 급격한 변형을 제외한 변환에서 변하지 않고 살아 남아 있는 공간의 고유한 성질을 연구한다. 호몰로지는 간단히 말해 공간이 갖는 다양한 차원의 구멍 구조를 대수적으로 계산하는 위상수학의 방법론이다. 1차원 구멍은 동그랗게 생긴 \(S^{1}\)의 여러 변형으로 생각할 수 있고, 2차원 구멍은 안이 텅 빈 축구공과 같은 \(S^{2}\)의 변형으로 생각할 수 있다. 같은 식으로 \(N\) 차원의 구멍은 \(S^{n}\)구와 비슷하게 생겼다고 상상할 수 있다. 0차원 구멍은 점으로 정의하자. 이렇게 구멍의 구조를 대수적으로 계산하는 것은 서로 다른 위상 공간을 구분하는 효과적인 도구가 된다. 예를 들어서 항상 맛있어 보여 먹고만 싶은 도넛과 머핀은, 그림 7의 왼쪽 두 그림과 같이 구멍이 있는지의 여부로, 위상적으로 서로 다르다고 말할 수 있다. 즉, 왼쪽의 도넛을 아무리 연속적으로 변형을 해도 가운데 텅 빈 구멍이 있는 한 산처럼 생긴 머핀을 만들 수 없으므로 이 둘은 서로 다른 공간이라고 할 수 있다. 반면 구멍이 하나 있다는 같은 이유로, 비록 기능적으로는 다를 수 있지만, 왼쪽의 도넛은 오른쪽의 베이글과 위상적으로 같다고 말한다. 대략 차원 구멍의 갯수를 베티Betti 수, \(\beta_{k}\) 라고 하면 왼쪽 도넛과 오른쪽 베이글은\(\beta_{1} = 1\) 에 해당되고 머핀은 \(\beta_{1} = 0\) 이므로 \(\beta_{1}(\text{도넛}) \neq \beta_{1}(\text{머핀})\) 이라는 관점에서 이 둘은 다르다고 표현할 수 있다.
그 구체적인 내용을 이 자리에서 다 적기에는 한계가 있으므로 위상수학을 이용한 연구의 결과를 중심으로 우리가 발견한 사실을 간단히 적어보자. 우선 <밑도드리>에 나오는 음들을 음고와 음가의 쌍으로 노드를 정의하는 경우 해금 <밑도드리> 정간보 음악에는 33개의 서로 다른 노드가 존재한다. 이 33개의 노드는 <밑도드리> 음악을 만들기 위한 재료가 되는 것이다. <밑도드리> 음악은 시간에 따라 이 노드들을 통과하며 흐르는 시계열데이터이다. 방금 거쳐 온 노드를 어느 순간에는 다시 거쳐 지나갈 수도 있고 또 어떤 노드들은 서로 몰려 있으면서 음악이 그 노드들을 혹은 그 노드들의 주변에서 빙그르르 돌기도 하면서 환입의 형태를 보이기도 한다. 이 노드들 간의 친근성을 노드간의 거리로 정의하였는데 앞서 말한 호몰로지를 계산하면서 그림 8에서 보듯이 <밑도드리> 그래프에는 8개의 1차원 싸이클(구멍)이 존재하는 것을 발견하였다.18 어떤 싸이클은 정간보 악보에서 고스란히 보이기도 했지만 그림에 있는 7번과 8번 싸이클처럼 정간보에서 바로 보이지 않는 싸이클도 있다. 그림에서 동그라미는 노드에 해당하고 동그라미 안에 적힌 한자는 그 노드의 음고를 나타낸다. 노드와 노드를 연결한 선 위에는 등장 빈도수와 그에 대한 거리를 괄호 안에 표시하였다. 어떤 싸이클들은 서로 노드를 공유하고 있음도 알 수 있다. 이 싸이클들이 실제 음악에서 어떤 의미를 갖는지에 대한 선율적 분석은 연구단의 논문을 참조하기 바란다.19
놀라운 것은 이 1차원 싸이클들이 음악이 흘러가면서 나타났다가 없어지기를 특이한 패턴을 따라 반복한다는 것이었다. 그림 9는 그 패턴을 스케일\(s = 4\) 에서 보여준다. 이 그림 속 각 네모칸을 중첩행렬이라고 부르고 중첩행렬은 노드 시퀀스로 음악이 진행될 때 이 노드가 어떤 싸이클에 속해 있는지를 시각화한 것이다. 중첩행렬에서 행은 싸이클을 열은 음악 시퀀스를 나타낸다. 여기서 스케일 \(s = 4\) 이라는 것은 한 싸이클의 노드들이 4 열 이상 연속적으로 나타나는 경우로 제한하여 중첩행렬을 생성하는 것을 말한다. 정의상 \(s\) 가 커질수로 이 행렬은 sparse 해 진다. 위 중첩행렬은 <밑도드리>, 중간은 <웃도드리>, 아래는 도드리 형식의 곡이 아닌 <타령>에서 발견되는 패턴이다. 수평축은 음악이 진행하는 시간을 의미하고 수직축은 위로부터 아래까지 첫 싸이클에서 마지막 싸이클을 나타낸다. 수직축의 값은 의미가 없는데, 예를 들어서 <밑도드리>인 경우 위에서부터 아래로 8개의 싸이클의 순서를 나타낸다고 보면 된다. 이 그림은 다소 생소해 보일 수 있는데, 다음과 같이 그림을 간단히 해석할 수 있다. 예를 들어서 <밑도드리(수연장지곡, 맨 위 그림)>의 그림을 보자. 그리고 시간이 140 (140번째 열)인 부분을 보자. 그럼, 위에서 아래로 첫 번째, 일곱 번째 그리고 여덟 번째 싸이클에 색이 칠해 진 것을 볼 수 있다. 이것은 시간이 140인 부근에서, 듣는 사람은 마치 그 음이 1번, 7번 혹은 8번 싸이클에 속한 음인 양 들을 수 있다는 뜻인데 화음이 없이 단선율로 진행되는 음악임에도 우리 귀에서는 마치 3개의 싸이클의 음이 들리는 효과가 발생한다고 해석해 볼 수 있다. 두 번째 그림은 <웃도드리(송구여지곡頌九如之曲)>에서의 패턴을 보여준다. 그림에서 알 수 있듯이 <밑도드리>와 <웃도드리>의 경우 주어진 한 시점에서 겹치는 싸이틀들이 많이 존재하고 있는 것을 발견할 수 있다. 그러나, 신기하게도 <타령>의 경우는 어느 시점에서든지 겹쳐 들리는 싸이클들이 존재하지 않는다. <타령>의 경우는 훨씬 많은 수의 싸이클이 음악에 존재하지만 어느 시점에서 싸이클이 연주되는 경우 그 특정 싸이클만을 연주하고 그 연주가 끝나고 나서야 다른 싸이클이 등장하는 것을 볼 수 있다. 그림을 통해 직관적으로 알 수 있듯이 <타령>은 매우 단순한 구조를 갖는 것으로 보이고 반면 <밑도드리>나 <웃도드리>는 매우 복잡하게 얽힌 구조를 갖는 것으로 보인다. <타령>은 도드리의 장르에 속하지 않는 곡으로 이 그림만 보더라도 <타령>과 <밑도드리>의 음악이 어떻게 다른지 확실히 알 수 있다. 우리가 처음 의문을 가졌던, <밑도드리> 음악에 감추어진 환입과 도드리, 반복과 생성이라는 환입의 독특한 원리가 주는 아름다음은 바로 이와 같은 식으로 설명할 수 있지 않을까. 좀 더 연구가 필요하다.
: 인공지능 국악 방법론과 연구단이 생각하는 그 역할에 대해서
인공지능 방법론은 본 국악연구단의 중요한 연구수단이다. 연구단이 인공지능 방법론을 사용하는 이유는 그럴듯한 인공지능 국악을 만들어내고자 함이 아니다. 마치 융단폭격기처럼, 비슷하고 감쪽같은 음악을 무차별적으로 만들어 내는 인공지능은, 물론 그 나름대로 쓸모도 있고 의미도 있겠지만, 연구단의 원하는 바와는 거리가 있다. 연구단이 인공지능 방법론을 차용하는 이유는 우리가 연구하여 밝혀낸 국악의 수리적 구조를 검증하고, 수학적 분석 틀을 더 정밀하게 하며, 국악의 선험적 분포를 알아냄으로써 국악의 수리적 원리에 더 접근하고자 함이다. 인공지능 방법론 역시 국악의 창작 원리에 더 다가가기 위해 동원되는 꽤 쓸만한 조교라고 볼 수 있다.
인공지능모델은, 간단히 말해, 음악 시퀀스 \(X = (x_1, x_2, \ldots, x_t)\) 가 주어졌을 때 다음 음에 대한 조건부 확률 \(P(x_{t+1} \mid x_1, x_2, \ldots, x_t)\) 을 추정하는 것이라고 볼 수 있다. 만약 우리에게 많은 음악데이터가 있다면 이 데이터를 적당히 학습해서 매개변수 \(= \theta^*\) 를 이용한 확률모델 \(P_\theta(x_{t+1} \mid x_1, x_2, \ldots, x_t)\) 을 만들 수 있다. 인공지능 음악 생성은 이 학습된 확률모형으로부터 순차적으로 샘플링하여 새로운 음악 시퀀스를 생성하는 과정으로 이해할 수 있다. 트랜스포머transformer는 소위 셀프 어텐션self-attention 이라는 강력한 수단을 \(x_1, x_2, \ldots, x_t\) 이용해서 까지를 통째로 인식하여 효과적인 신경망을 구축하여 보다 그럴듯한 확률 모델을 만든다. 물론 실제 인공지능 음악 생성 방법론은 이보다 훨씬 복잡하지만, 종국적으로 이 확률모형 \(P_\theta(x_{t+1} \mid x_1, x_2, \ldots, x_{-t})\) 을 학습하는 과정에서 대규모 데이터는 핵심적인 요소이다. 그러나 한국 전통음악의 경우, 서양 음악에 비해 학습에 활용 가능한 데이터의 규모가 상대적으로 제한적이라는 한계가 존재한다. 본 연구단은 단순히 데이터 기반 확률을 추정하는 접근을 넘어, 선행 연구에서 규명한 위상적 구조를 내재한 음악 생성 모형을 구축하고자 한다. 연구 초기에는 해당 구조를 명시적으로 기술하는 규칙기반 rule-based 모델을 설계하여 이를 구현하려 하였으나, 음악의 고차원적 구조와 변이 가능성을 완전하게 규칙화하는 것은 극히 어려운 일임을 확인하였다. 트랜스포머가 셀프 어텐션을 통해 시퀀스 전체를 동시에 참조하여 장기 의존성을 모델링하듯이, 본 연구단은 개별 음열 수준을 넘어 음악의 위상적 전역 구조global topological structure를 통합적으로 반영하는 생성 모형을 설계함으로써 이러한 난제를 극복하고자 한다. 이러한 구조 기반 접근은 학습 데이터가 제한적인 상황에서 특히 효율적일 수 있다. 연구단은 실제로 이러한 모델을 연구하고 개발하여 많은 인공지능 음악을 생성하여 음악회에서 발표하기도 했고, 연구 성과의 데이터화라는 관점에서 지금까지 두개의 인공지능 앨범을 발표하기도 했다 (그림 10).
연구단의 초기 인공지능 작품은 주로 단일 곡, 단일 악기 중심의 생성에 초점을 두었다. 이는 확률모형의 기본 구조를 검증하고, 개별 음열 차원의 위상적 패턴을 안정적으로 학습하는 데 목적이 있었다. 최근에는 연구 범위를 확장하여 국악 앙상블 음악의 전역적 위상 구조를 반영한 생성 모델을 만들어 국악 앙상블 음악을 생성했다. 이는 단순히 여러 악기를 병렬적으로 배치하는 것을 넘어, 악기 간 관계와 상호작용의 위상적 구조를 흉내 내보려는 시도이다. 특히 국악 앙상블은 서양 음악과 달리 수직적 화성 구조가 아닌, 동일한 선율을 각 악기가 미세하게 변주하며 전개하는 헤테로포니heterophony적20 질감을 특징으로 한다. 연구단은 각 악기 선율이 공유하는 중심 선율적 흐름과 장단 구조, 그리고 그 위에서 발생하는 미세한 변이 관계를 하나의 위상적 전역 구조로 계량화하고, 이를 생성 과정에 제약 조건으로 반영하는 모델을 설계하였다. 그 예로, 국악의 대표적 기악 합주곡이자 ‘천상의 음악’으로 불리는 <수제천>21의 구조적 특성을 학습한 인공지능 앙상블 작품을 작곡하고 실연하였다. 그림 11은 2024년 12월 8일 수림문화재단 스페이스 1홀에서 초연되었던 인공지능 국악 앙상블 <수제천 주제에 의한 인공지능 합주 II-1> 의 처음 몇 소절이다. 이 작품은 대금, 피리, 해금, 아쟁 네 악기의 헤테로포니 구조의 전개 원리를 위상적으로 재구성한 사례로서 의미를 지닌다. 실제 연주를 통해 악기 간 상호 긴장과 미묘한 차이가 자연스럽게 구현되었으며, 이는 모델이 단순 음열 생성 단계를 넘어 국악 앙상블의 구조를 잘 구현한 성과라고 할 수 있다. 여기서 한가지 말해 두어야 할 것이 있다. 이 곡은 이러한 기법으로 만든 악보로 출력된 수 십 곡의 인공지능 음악 중 하나이다. 어떤 곡은 사람이 연주하기에 매우 어렵거나 거의 불가능했다. 그 중 사람이 연주하기에 가장 적당한 곡을 고른 것인데, 그래도 악보로만 내 던져진 음악은 쉽사리 연주할 수준이 아니었다. 사람 연주자가, 만들어진 곡의 호흡을 찾아내고 악보를 오래도록 묵상하고 해석하는 수고를 해 주어 실제 연주가 가능했으니 인공지능 음악은 사람과의 협업으로 비로소 완성되는 것임을 다시금 깨달을 수 있었다.
연구단의 인공지능 방법론 연구와 관련하여 연구단은 두 가지 중요한 교훈을 배우게 되었는데, 우선, 인공지능을 활용하여 음악을 생성하더라도 연주자와의 협업은 인공지능 음악이 완성되고 그 의미를 갖기 위한 필수적인 요소라는 점이다. 특히 한국 전통음악은 악보에 완전히 기입되지 않는 시김새와 장단 운용, 음악의 호흡과, 연주자의 해석적 선택이 궁극적으로 음악을 완성한다. 이렇듯 인공지능이 산출한 악보만으로는 그 음악적 의미가 충분히 구현되기 어렵다. 오히려 인공지능이 생성한 음악을 연주자가 해석하고 구현하는 과정에서, 연주자는 전통적 어법과 표현 방식을 다시 성찰하게 되며, 이는 한국음악에 대한 심층 이해의 계기가 되고 인공지능 음악은 비로소 해석되어지며 의미를 갖는다. 또한, 국악의 이해를 전제로 한 진정한 의미의 인공지능 음악 작곡은 인간과의 협업을 전제로 한다. 본 연구단에서는 인공지능 알고리즘이 생성한 음악적 아이디어를 인간 작곡가가 재구성하고 발전시키는 방식으로 새로운 작품을 창작해 보기도 하였는데22, 이 과정에서 인공지능은 구조적 가능성과 변이의 범위를 제시하고, 인간 작곡가는 미학적 판단과 음악적 해석을 부여한다. 이러한 상호작용으로 만들어지는 인공지능 음악이 인간과 인공지능의 공동 창작의 미래적 모델이라 할 수 있다. 결국 미래의 인공지능 국악은 기계가 인간을 대체하는 형태가 아니라, 전통의 해석과 확장을 위해 인간과 인공지능이 긴밀히 협력하는 새로운 창작 패러다임 속에서 구현될 가능성이 크다. 이는 새로운 방법론은 오래된 전통과 결이 다르다기 보다는, 오히려 전통을 재사유하고 확장하도록 도와 주는 충실한 조력자가 될 수 있음을 시사한다.
: 시김새를 위한 정보이론과 실험적 검증의 추가적 연구
위에서 언급한 연구와 병행하여 연구단은 국악을 정보이론 관점에서 해석하는 연구 또한 진행하고 있다. 확률모델과 엔트로피, 상호정보량과 최적 에너지 등의 지표를 이용하여 국악의 구조적 복잡성과 예측 가능성, 변이의 양상을 정량적으로 분석하고 있다. 특히 그래프 위에서의 위상적 구조를 동적 정보이론의 관점에서 재해석하는 연구를 진행하려고 하는데 이는 시김새와 같은 국악 특성을 좀더 본격적으로 연구하고자 함이다. 시김새와 같은 국악 고유의 표현 요소는 전통적으로 구술 전승과 연주자의 감각적 판단에 의존해 왔기 때문에, 이를 명시적 이론으로 설명하기 어려운 측면이 있다. 연구단은 이러한 미시적 변이와 장식 요소를 정보이론, 위상적 구조, 그리고 정보 흐름과 에너지 최적화의 관점에서 분석하고, 그동안 직관적으로만 이해되어 온 특성에 대해 이론적 토대를 마련하고자 한다. 이러한 이론적 작업의 실험적 검증의 일환으로 국악 뇌파 연구를 병행하여, 국악의 수리적 구조와 인간의 인지 과정 사이의 관계를 탐색하고자 하는 바램이 있다. 이를 통해 특정 위상적 구조나 엔트로피 변화가 청자의 신경 반응 및 인지적 긴장도와 어떤 상관관계를 갖는지 분석하고, 더 나아가 연주자 간의 상호작용, 연주자와 청자 사이의 인지적 공명 관계를 계량적으로 측정함으로써, 수리적 구조연구를 실험적으로 검증하는 연구를 수행하고자 한다.
맺는 말: 오래된 새로운 국악
지금까지 연구단의 수리적 국악 연구를 간단히 소개하였는데, 앞서 설명 중에 암시되었듯이 오래된 국악을 연구한다는 것은 과거를 단순히 보존하거나 재현하는 작업에 그치지 않는다. 오히려 국악이라는 오랜 전통 속에 내재된 잘 알려지지 않은 구조와 원리를 현대적 시각으로 다시 탐구하고 해석함으로써, 국악의 새로운 면모를 발견하는 과정이라 할 수 있다. 특히 수학적 방법론과 인공지능 방법론과 같은 다소 생소한 방법론을 도입함으로써, 기존의 직관적이고 경험적 이해를 좀 더 이해할 수 있게 될 것이다. 이러한 이해는 연구단으로 하여금 광활한 국악의 미래지평을 상상하게 해준다. 자주 다니지 않아 희미한 오래된 길 같지만, 그래서 그곳에는 오히려 새롭고 미래적인 가능성이 대량으로 도사리고 있을 것 같다.
이런 맥락에서 노르베지-호지Helena Norberg-Hodge, 1946 ~ 가 히말라야 고원의 작은 지역 라다크에서 배운, 전통문화가 어떻게 미래적 대안이 될 수 있는지에 대한 교훈은 우리가 국악 연구단을 통해 배운 교훈과도 비슷하다.
“The old culture reflected fundamental human needs while respecting natural limits. And it worked. It worked for nature, and it worked for people. The various connecting relationships in the traditional system were mutually reinforcing, encouraging harmony and stability.”23
그래서, 그동안 연구단이 발견했던 국악의 모습은 새로운 것이면서도 오래되었고, 그리고 오래되었지만 무한히 새로워 보이는 국악, “오래된 새로운, 그리고 새로운 오래된 우리 음악”이다.
연구단의 연구활동에, 이 글을 읽는 독자 여러분의 관심을 부탁드린다.



















